新闻中心
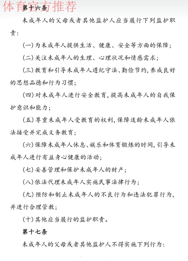
《兴奋剂管制工作中的未成年运动员权益保护工作指南(试行)》出台
兴奋剂阴影下的守护如何在竞争与成长之间给未成年运动员一条安全赛道
在高水平竞技体育的聚光灯下,人们往往只看到夺冠的喜悦与纪录被打破的激动,却忽视了赛场背后未成年运动员脆弱而敏感的权益。随着《兴奋剂管制工作中的未成年运动员权益保护工作指南(试行)》出台,体育领域第一次在制度层面将“反兴奋剂”与“未成年人保护”紧密锁定在一起。这一举措不仅是对兴奋剂问题的又一次系统回应,更是对“如何在高压竞争中保护未成年运动员身心健康”这一核心命题的正面回答。在赢和不伤害之间画出清晰边界,已经成为当前体育治理的关键任务。
未成年运动员为何需要特别的兴奋剂管制保护
与成年运动员相比,未成年运动员在生理、心理和法律意识层面都处于尚未成熟的阶段。一方面,他们的竞技潜力巨大,正是各级队伍重点培养的对象;他们在团队结构中常常处于话语权较弱的位置,极易受到教练、家长甚至俱乐部、赞助方的影响。在复杂的利益链条中,未成年运动员往往是最没有话语权却承受后果最多的一环。特别是在兴奋剂管制工作中,传统做法更多集中于查证事实、追究责任,而较少从“知情权、选择权、隐私权和受教育权”这些未成年人核心权益出发去设计程序与规则。
从医学角度看,未成年人的身体尚在发育阶段,不当使用兴奋剂造成的损害更具隐匿性和长期性,可能在数年甚至十余年后才表现为心血管、内分泌与精神健康问题。一支本可持续十年的运动生涯,极有可能因一次错误用药而被提前终结。兴奋剂管制工作一旦忽视对未成年人的差别化保护,就可能在无意中制造新的伤害。指南的出台,正是试图在反兴奋剂的刚性原则与未成年人保护的柔性关怀之间找到制度平衡。
指南的核心逻辑从“查违纪”到“护权利”的转向
《兴奋剂管制工作中的未成年运动员权益保护工作指南(试行)》的最大特点,在于不再将未成年运动员简单视为被检查对象,而是明确其在兴奋剂管制中的“权利主体”地位。这一逻辑转向,体现在多个层面。其一,在样本采集、通知程序、结果管理等各个关键环节中,均强调“充分告知”“尊重意愿”“适龄沟通”,要求相关工作人员采用符合年龄与理解能力的表达方式,确保未成年运动员真正理解自己正在经历什么。其二,指南突出了“监护人在场”“专业心理支持”“信息保密”等配套要求,这不只是程序细节上的修饰,而是通过制度设计降低心理压力与被污名化风险,让未成年运动员在兴奋剂检查中仍能感到安全与被尊重。

更加重要的是,指南将“教育预防”与“违规处理”并列。在未成年群体中,预防往往比惩戒更具价值。通过系统的反兴奋剂教育、用药安全指导以及典型案例分析,让他们清楚知道哪些风险可以避免、哪些“营养品”可能含有违禁成分、遇到压力与诱惑时如何寻求帮助,从而在心理上筑起“我不愿意去碰”的防线,而不仅是“我害怕被查到”。这种从源头降低兴奋剂风险的治理思路,凸显了指南的前瞻性。
程序保障中的细节关怀让每一次检测不再成为“隐形创伤”
在具体程序层面,指南通过一系列细化要求,为未成年运动员构建起多重保障。检测通知环节强调“双重告知”,既要向运动员本人解释检测原因与流程,也要同步告知监护人或合法代理人,保障其在知情状态下参与。样本采集环节则对陪同人员性别选择、空间隐私、语言态度等作出规范,避免因不当观察、无端质疑或粗暴指令造成心理羞辱。不少从事反兴奋剂工作的专业人士都提到,对首次接受兴奋剂检测的未成年选手而言,不理解规则往往带来的不是配合困难,而是严重的不安甚至恐惧。让他们感到“被尊重”“被理解”“被保护”,本身就是反兴奋剂公信力的重要组成部分。
在结果管理和违规处理环节,指南特别强调“差异化责任认定”与“教育优先原则”。如果在某些案件中能够证明未成年运动员在用药上缺乏充分知情,对药物性质与后果并不具备合理判断能力,则需要综合考虑教练、队医、管理者等成年人的责任。这实际上打破了过去那种“简单地将违规直接归咎于运动员本人”的惯性做法,把责任链还原到真实的决策与控制者身上。在纪律处分措施上,也更加注重与心理辅导、规则教育、复训计划等结合,避免“一罚了之”使未成年运动员陷入自我否定。
典型情境中的权益博弈从“被动接受”到“敢于说不”
以一个常见情境为例 某青少年运动员在备战重要比赛期间,被要求服用一种宣称“增强恢复、提升耐力”的补剂。教练和家长都持支持态度,但运动员本人对此心存疑虑。如果在没有指南的情形下,他往往很难拥有拒绝的空间,一旦出现兴奋剂问题,又会被推到风口浪尖。而在指南所建立的制度框架下,队伍和相关人员有义务在用药前进行充分说明与风险告知,必要时还需进行合规审核与记录。一旦后续出现违规,其责任分配中就会更强调成年决策层的作用,而非让未成年主体独自承担后果。
在另一个情境中 某项目集训队中的一名少年选手在集中检测时因紧张而出现排尿困难,检测官员如果缺乏未成年保护意识,可能以“影响工作进度”为由施加语言压力,甚至质疑其“有意拖延”。指南出台后,这类操作被明确列为应当避免的行为。检测人员被要求通过耐心解释与合理等待,必要时调整采集顺序,并尊重运动员的身心反应。这种对具体“情绪与节奏”的尊重,本质上是一种对人格尊严的保护,也可以有效减少未成年运动员对兴奋剂检测的排斥和恐惧。
教育与文化塑造反兴奋剂不只是规则更是一种价值观
如果说检测、处罚与程序是反兴奋剂管制的“硬规则”,那么专门面向未成年运动员的教育体系,则构成了这份指南的“软基石”。指南通过倡导将反兴奋剂内容融入日常训练、文化课教育和团队活动中,让“公平竞争”“清洁体育”“尊重身体”这些理念成为日常语境的一部分。未成年运动员在成长过程中不断接受这样的信息,不仅能理解“兴奋剂是什么、为什么不能用”,更能形成一种内在判断力 在成绩与原则发生冲突时,他们有足够的心理力量去做负责任的选择。
更值得关注的是,指南鼓励学校、体育俱乐部与家庭形成协同教育机制。教练不再是单一的技术指导者,家长也不只是情绪支持者,而需要共同承担起合规引导者的角色。当未成年运动员在不同场景下收到的是同一套价值信号——“我们关心你的健康胜过一时的成绩”——时,兴奋剂的诱惑自然就会在价值层面被削弱。这对于构建健康的竞技体育生态,是一种长期而深远的建设。
从个案保护走向制度自觉对未来体育治理的启示
从宏观层面看,《兴奋剂管制工作中的未成年运动员权益保护工作指南(试行)》不仅是一份业务细则,更体现了体育治理方式的升级 从单一的结果导向,走向对过程正义、程序正义与人权保障的综合考量。它传递出一个清晰信号 在反兴奋剂这条“不可逾越的红线”之外,还必须画出“未成年人不得被牺牲的底线”。这意味着,未来的兴奋剂管制工作将不再是冷冰冰的技术操作,而是一套兼顾法理、伦理与教育功能的综合体系。

在国际体育治理的坐标系中,对未成年运动员的特别保护已成为衡量一国体育文明程度的重要标志。这份指南的试行,为我国在参与全球反兴奋剂合作时提供了更有温度的话语,同时也为其他青少年体育管理领域提供了可借鉴的路径。无论是在青训体系优化、运动员转型支持,还是在心理健康服务配置方面,都可以以此为基础,进一步构建“以人为本、以保护为先”的体育政策群。

当我们再次在赛场上看到那些尚显稚嫩却目光坚定的年轻身影时,不妨想到 在他们身后,正在逐步成形的一整套制度,正试图确保他们的每一步成长都不被兴奋剂阴影所笼罩。真正健康的冠军,不仅来自高速的冲刺和稳定的发挥,更来自被充分保护的童年和坦荡无愧的成长历程。


返回列表